发布人:陈永佳 发布时间:2023-03-16 点击次数:
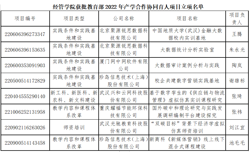
近日,教育部高教司印发了《教育部高等教育司关于公布2022年产学合作协同育人项目立项名单的通知》,我校46个项目获批立项,其中经管学院获批8项。
产学合作协同育人项目是教育部为深入贯彻党的十九届六中全会和中央人才工作会议精神,贯彻落实《国务院办公厅关于深化产教融合的若干意见》《教育部 工业和信息化部 中国工程院关于加快建设发展新工科 实施卓越工程师教育培养计划2.0的意见》要求,调动高校和企业积极性,持续开展产学研深度融合的重要举措。
近年来,学院立足人才培养的根本任务,通过教育部产学合作协同育人项目,积极探索多元化人才培养模式改革,着力搭建学校与企业间的人才培养桥梁,以一流专业建设标准构建学院人才培养体系,以校企合作的方式促进产教深度融合,推动教育教学水平和人才培养质量稳步提升。

ky开元集团官网 /自然资源数字经济学院 地址:湖北省武汉市东湖新技术开发区锦程街68号
电话:027-67883201 邮编:430078
ICP备案号:鄂ICP备05003343号
